(AFA - 2008)
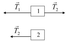
A figura abaixo representa dois corpos idênticos girando horizontalmente em MCU com velocidades lineares v1 e v2. A razao entre as intensidades das trações nos fios ideais 1 e 2 é

Gabarito:
Fazendo o diagrama isolado dos corpos, temos que:

Se os corpos realizam um MCU, a resultante em cada um deles é centrípeta, tal que:
Como as massas são iguais, podemos resolver o sistema: